John Deere 410D 510D Diagnostic Operation and Test Technical Manual TM1512
$84.95
Availability: Instant Download
Requirements: PDF Reader
Size: 49.671 Mb
Language: English
Format: PDF
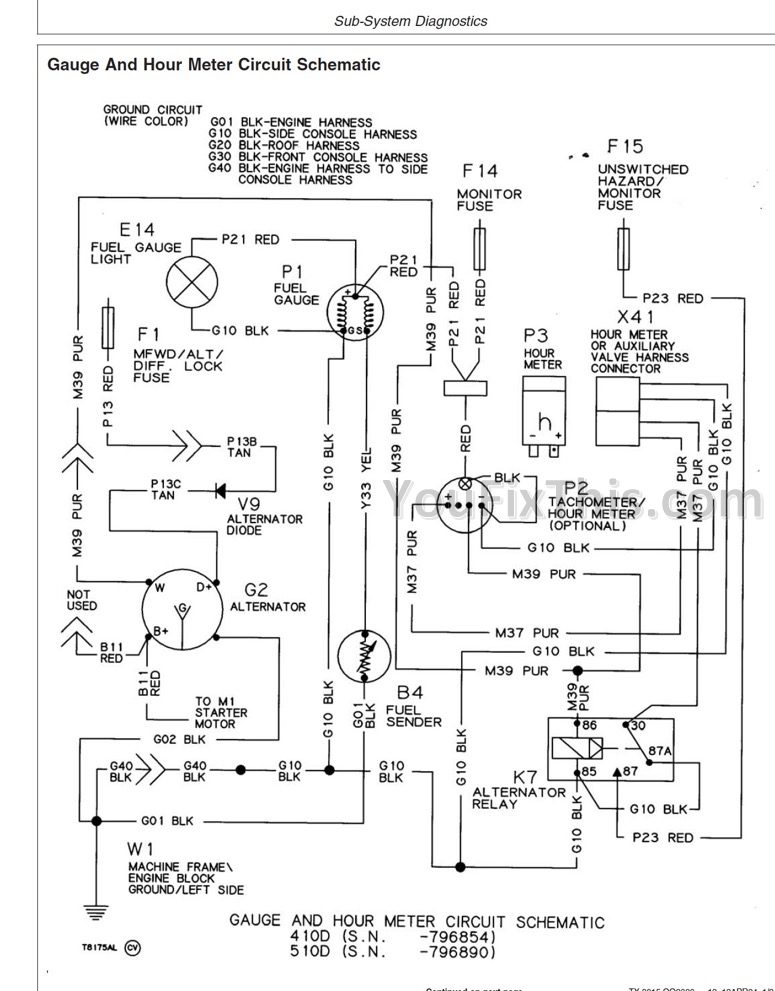
Factory Diagnostic Operation and Test Technical Manual TM1512 For John Deere 410D 510D Troactors. Detailed step by step illustrations, instructions, diagrams for Systems Diagnosis, System Theory of Operation, Performance Testing, Tests and Adjustments, Operational Check, Operation, Unit Locations and Identification, Diagnostic Codes, Schematics and lot of other useful information. Includes electrical wiring diagrams and a lot of other useful information for repair and servicing.
PDF Manual:
Instant download – You will receive the link for download on your email immediately after payment.
Lifetime PDF and access to download (by request)
Compatible with Windows, Mac, IOS, Android and other systems
Searchable Text and Built-in index for instant information search
Bookmarks
Printable – pages or entire manual
Zoomable – detailed exploded diagrams, picture
Models
John Deere 410D 510D
Contents
-Foreword
-General Information
Safety Information
General Specifications
Torque Values
Fuels And Lubricants
-Operational Checkout Procedure
Operational Checkout Procedure
-Engine
Theory Of Operation
System Operational Checks
System Diagnostic Information
Adjustments
Tests
-Electrical System
System Information
System Diagrams
Sub-System Diagnostics
References
-Power Train
Theory Of Operation
System Operational Checks
System Diagnostic Information
Adjustments
Test
-Hydraulics
Theory Of Operation
System Operational Checks
Diagnostic Information
Adjustments
Tests
-Heating And Air Conditioning
Theory Of Operation
System Operational Checks
Diagnostic Information
Adjustments
Test






![John Deere 410D 510D Repair Manual [Backhoe Loader]](https://youfixthis.com/wp-content/uploads/2019/12/2021-08-24_12.32.06-324x324.jpg)